До Нового Года осталось
Донские Радиолюбители
16+
главная
новости
статьи
частоты
репитеры
радиоклубы
форум
ссылки
литература
RK6LZQ
Статьи

Статьи : Репитеростроение /

Эхо-репитер на основе ISD1620BP

Добавлено пользователем UB6LXC 26.11.2018 в 07:00.
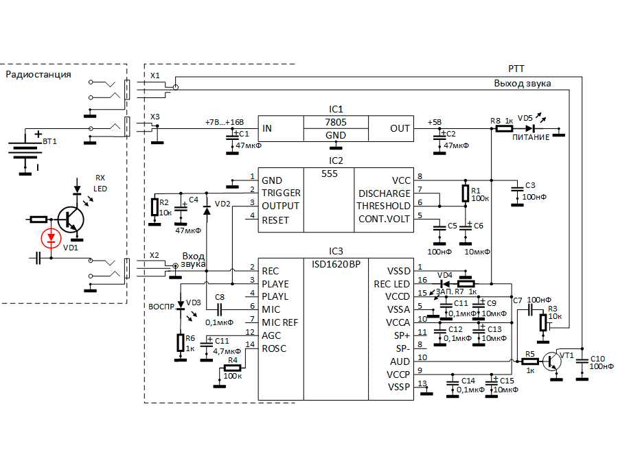
Эхо-репитер (симплекс ретранслятор) собран на базе какой-либо переносной радиостанции и ИМС цифрового магнитофона ISD1620BP фирмы Winbond. Радиостанция может применяться в любом виде — даже без аккумулятора и корпуса — главное, чтобы работал радиотракт. Необходимо немного доработать радиостанцию, подав сигнал с транзистора, который управляет светодиодом, сигнализирующим что станция находится в режиме приёма, через диод на аудиовыход радиостанции. Это сделано с целью уменьшить количество проводов. Сигнал с аудиовыхода радиостанции поступает на микрофонный вход микросхемы (вывод 6 IC3), сигнал об открытии шумоподавителя подаётся на вход управления работой таймера (вывод 2 IC2) и вход управления записью (вывод 2 IC3).

Схема очень простая и представлена ниже:


Конденсаторы C9, C13 и C15 могут быть заменены на 4,7 мкФ.
R1 и C6 — цепь, задающая частоту. R1 может быть заменён на 10кОм, а C6 на 47мкФ.

Длительность записи/воспроизведения ИМС ISD1620BP зависит от частоты дискретизации, которая устанавливается с помощью резистора R4:
R4, кОмДлительность, сДискретизация, кГцПолоса звуковых частот, кГц
5313,312,03,4
80208,02,6
100256,42,3
120305,31,7
160404,01,3

VD1 — Светодиод-индикатор электропитания. VD3 — Светодиод-индикатор воспроизведения. VD4 — Светодиод-индикатор записи.

Конструктивно репитер состоит из трёх частей: приёмо-передающая плата радиостанции, плата цифрового магнитофона на ИМС ISD1620BP с таймером задержки на ИМС 555 и системой электропитания. Система электропитания может состоять из блока питания и аккумулятора, выступающего в роли резервного источника. Для питания необходим блок питания ⎓8В 1,5А. В качестве аккумулятора подойдёт штатный ⎓7,4В или два по ⎓3,7В, например 18350, 18650, соединенные последовательно. Поскольку включение радиостанции происходит с помощью переменного резистора с выключателем, то электропитание для звуковой части необходимо взять именно с него.
→ 00:11 MSK. Четверг, 22 января 2026 г.
    Нашли ошибку? Сообщите вэбмастеру: wеbmаstеr@qrv.su.
◊  О проекте QRV.SU.
 Условия использования материалов сайта.
© При перепечатке материалов ссылка обязательна.
® qrv.ru : 2005 — 2006
® qrv.su : 2008 — 2026
    Построено на mini.aCMS™.
radionet
web-ring: электроника, электронные компоненты и приборы Электроника, электронные компоненты и приборы Случайный Предыдущий Следующий Яндекс цитирования Коллективная радиостанция RK6LZQ радиоклуб Элита Каменск-Шахтинский Коллективная радиостанция RK6LWL радиоклуб Возрождение г. Донецк
free counters